
(来源:普华有策)
千亿赛道崛起:煤炭机械装备行业机械化深耕、智能化突围全景图
1、煤炭机械装备行业情况
煤炭装备制造技术作为煤炭工业生产力的关键支撑,是推动煤炭产业结构调整、实现产业优化升级和可持续发展的重要保障。煤炭装备制造水平的持续提升,将有力促进我国煤炭工业向规模化、现代化方向迈进。由此可见,煤炭装备制造业的发展已成为驱动煤炭工业转型升级的核心引擎,而煤炭工业的进步也将不断带动煤炭装备制造业的快速发展,为行业开辟新的成长空间。
近年来,我国综合运用法律、经济与行政手段,持续推进落后产能淘汰、压缩小煤矿数量,并着力提升矿井的机械化、智能化与信息化水平,促使煤炭产业结构不断优化,生产更加清洁、安全。这些政策举措为煤炭装备制造行业的健康发展奠定了坚实基础。
2、煤炭机械装备行业发展现状
(1)煤炭在国内能源结构的主导地位支撑煤矿设备市场
中国作为全球最大的煤炭生产国和消费国,长期以来煤炭在其能源结构中占据核心地位。尽管近年来清洁能源占比逐步提升,煤炭仍是我国能源供应的“压舱石”,持续拉动煤炭机械设备的需求。随着国民经济持续发展,能源需求稳步增长,全国原煤产量保持稳健上升态势。2024年,全国规模以上工业原煤产量达到47.8亿吨,创历史新高。我国“富煤、贫油、少气”的资源禀赋特征,决定了在未来较长时期内,煤炭的主体能源地位仍将难以撼动。
中国能源消费结构

(2)煤矿设备机械化和智能化程度不断提升,仍有较大市场空间
在国家政策推动下,我国煤矿机械化、智能化建设成效显著:大型煤炭企业采煤机械化率已达99.01%,远超2030年95%的规划目标,中小型企业机械化水平也持续提升;但掘进机械化率仅65%~70%,与采煤机械化率形成显著落差,导致“采掘失调”,且掘进环节用工规模庞大,机械化替代需求迫切,“十四五”末掘进机械化率目标为75%以上。智能化方面,截至2024年5月累计完成投资超1120亿元,建成千余个智能采煤及掘进工作面,减人增安提效效果明显,根据政策要求,2026年煤矿智能化产能占比、工作面数量占比及常态化运行率均有明确目标,未来煤机行业智能化需求潜力巨大。
(3)煤矿开采安全及效率的需要进一步提高了机械化的需求
我国煤矿多适合井采、开采难度高且对设备要求严格,以往煤机技术不足导致人工开采事故频发,推动政府与企业加速推进煤矿机械化智能化以减少井下人员、提升安全预警能力。国家实施煤矿安全生产专项整治三年行动,打击违法开采、关闭落后矿井,督促企业落实主体责任,大型煤企加大安全技改投入,通过装备升级实现“有人巡视、无人作业”。政策鼓励井下危险区域“机器换人”,巡检机器人、智能化采煤机等装备逐步推广,全国智能采掘工作面从2020年400多个增至2025年约1930个,普遍减少现场作业人员50%以上,实现远程集中控制,煤矿百万吨死亡率从上个世纪90年代的5%以上降至2021年不足0.05%。未来,随着5G、人工智能等技术融入煤机装备,在政策引导与企业投入下,煤矿安全性能将进一步提升,实现生产与安全良性互动。
(4)复杂的地质条件对产品性能提出更高要求
我国煤田地质条件较美国、印度等多国更为复杂,露天可采煤田少,以地下井工开采为主,且70%左右煤矿地质复杂,不仅制约大型煤矿建设,也难以适配大批量标准化煤机装备。目前复杂地质煤矿的掘锚工作多采用人工钻机进行锚杆支护,存在人力需求大、效率低、安全性不足等问题,因此各煤矿对适配自身地质条件的锚杆支护装备需求日渐提升。
(5)现有设备的更新改造需求
煤炭开采机械化可提升开采效率与煤炭回收率,且机械化程度越高劳动力需求越少,在劳动力成本上升背景下,企业机械化开采的经济优势凸显,设备投资意愿增强。我国煤炭机械设计寿命及更新周期均为5年,加之行业盈利能力提升,设备更新改造需求将快速增长;而中小煤矿因地质复杂、生产能力低、井巷断面小,大型设备应用难、机械化程度低,按规划需全面技术改造以实现机械化生产。
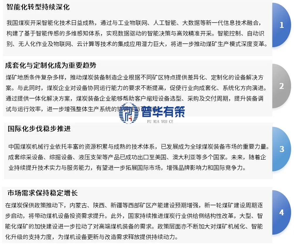
3、煤炭机械装备行业发展趋势
煤炭机械装备行业发展趋势

4、行业竞争格局
煤矿机械行业呈现出"头部主导与细分突破"并行的双层竞争格局。一方面,大型国有企业依托其在经验积累、技术实力和资金规模等方面的综合优势,市场占有率保持相对稳定,其产品主要集中于煤机市场中占比较高的"三机一架"及其配套辅助运输设备。另一方面,中小型民营企业凭借灵活的经营机制与高效的运营效率,在技术研发与市场营销方面更具针对性。为适应不同客户需求与多样化施工环境,此类企业着力推进产品差异化发展,尤其在锚杆支护、掘进设备等细分领域增长迅速,已逐步建立起一定的行业优势地位。
行业内主要企业有天地科技、创力集团、铁建重工、江苏中贵重工有限公司、山西天巨重工机械有限公司、山东天河科技股份有限公司和中国煤炭科工集团太原研究院有限公司等。
行业内主要企业情况

《2026-2032年煤炭机械装备行业细分市场调研及投资可行性分析报告》涵盖行业全球及中国发展概况、供需数据、市场规模,产业政策/规划、相关技术、竞争格局、上游原料情况、下游主要应用市场需求规模及前景、区域结构、市场集中度、重点企业/玩家,企业占有率、行业特征、驱动因素、市场前景预测,投资策略、主要壁垒构成、相关风险等内容。同时北京普华有策信息咨询有限公司还提供市场专项调研项目、产业研究报告、产业链咨询、项目可行性研究报告、专精特新小巨人认证、市场占有率报告、十五五规划、项目后评价报告、BP商业计划书、产业图谱、产业规划、蓝白皮书、国家级制造业单项冠军企业认证、IPO募投可研、IPO工作底稿咨询等服务。(PHPOLICY:GYF)
报告目录:
第一章 2021-2025年中国煤炭机械装备行业发展概述
第一节 中国煤炭机械装备行业上下游产业链分析
一、产业链模型原理介绍
二、煤炭机械装备行业产业链条分析
第二节、中国煤炭机械装备行业产业链环节分析
一、主要上游产业供给情况分析
二、2026-2032年主要上游产业供给预测分析
三、主要上游产业价格分析
四、2026-2032年主要上游产业价格预测分析
五、主要下游产业发展现状分析
六、主要下游产业规模分析
七、主要下游产业价格分析
八、2026-2032年主要下游产业前景预测分析
第二章 全球煤炭机械装备行业市场发展现状分析
第一节 全球煤炭机械装备行业发展规模分析
第二节全球煤炭机械装备行业市场区域分布情况
第三节 北美煤炭机械装备行业地区市场分析
一、北美煤炭机械装备行业市场现状分析
二、北美煤炭机械装备行业市场规模分析
三、2026-2032年北美煤炭机械装备行业前景预测分析
第四节 欧洲煤炭机械装备行业地区市场分析
一、欧洲煤炭机械装备行业市场现状分析
二、欧洲煤炭机械装备行业市场规模分析
三、2026-2032年欧洲煤炭机械装备行业前景预测分析
第五节 亚洲煤炭机械装备行业地区市场分析
一、亚洲煤炭机械装备行业市场现状分析
二、亚洲煤炭机械装备行业市场规模分析
三、2026-2032年亚洲煤炭机械装备行业前景预测分析
第六节 其他地区分析
第七节 2026-2032年全球煤炭机械装备行业规模预测
第三章 中国煤炭机械装备产业发展环境分析
第一节 中国宏观经济环境分析及预测
第二节 中国煤炭机械装备行业政策环境分析
第三节 中国煤炭机械装备产业社会环境发展分析
第四节 中国煤炭机械装备产业技术环境分析
第四章 2021-2025年中国煤炭机械装备行业运行情况
第一节 中国煤炭机械装备行业发展因素分析
一、煤炭机械装备行业有利因素分析
二、煤炭机械装备行业稳定因素分析
三、煤炭机械装备行业不利因素分析
第二节 中国煤炭机械装备行业市场规模分析
第三节 中国煤炭机械装备行业供应情况分析
第四节 中国煤炭机械装备行业需求情况分析
第五节 中国煤炭机械装备行业供需平衡分析
第六节 中国煤炭机械装备行业发展趋势分析
第七节 中国煤炭机械装备行业主要进入壁垒分析
第八节 中国煤炭机械装备行业细分市场分析
一、A领域
1、2021-2025年行业发展概况
2、2021-2025年需求规模
3、2026-2032年需求前景预测
二、B领域
1、2021-2025年行业发展概况
2、2021-2025年需求规模
3、2026-2032年需求前景预测
三、其他领域
1、2021-2025年行业发展概况
2、2021-2025年需求规模
3、2026-2032年需求前景预测
第五章 中国煤炭机械装备行业运行数据监测
第一节 中国煤炭机械装备行业总体规模分析
第二节 中国煤炭机械装备行业产销与费用分析
一、行业产成品分析
二、行业销售收入分析
三、行业总资产负债率分析
四、行业利润规模分析
五、行业总产值分析
六、行业销售成本分析
七、行业销售费用分析
八、行业管理费用分析
九、行业财务费用分析
第三节 中国煤炭机械装备行业财务指标分析
一、行业盈利能力分析
二、行业偿债能力分析
三、行业营运能力分析
四、行业发展能力分析
第六章 2021-2025年中国煤炭机械装备市场格局分析
第一节 中国煤炭机械装备行业集中度分析
一、中国煤炭机械装备行业市场集中度分析
二、中国煤炭机械装备行业区域集中度分析
第三节 中国煤炭机械装备行业存在的问题及对策
第四节 中外煤炭机械装备行业市场竞争力分析
第五节煤炭机械装备行业竞争格局分析
一、煤炭机械装备行业竞争概况
二、重点企业市场占有率分析
三、煤炭机械装备行业主要企业竞争力分析
1、重点企业资产总计对比分析
2、重点企业从业人员对比分析
3、重点企业营业收入对比分析
4、重点企业利润总额对比分析
5、重点企业负债总额对比分析
第七章 中国煤炭机械装备行业价格走势分析
第一节 煤炭机械装备行业价格影响因素分析
第二节 2021-2025年中国煤炭机械装备行业价格现状分析
第三节 2026-2032年中国煤炭机械装备行业价格走势预测
第八章 2021-2025年中国煤炭机械装备行业区域市场现状分析
第一节 中国煤炭机械装备行业区域市场规模分布
第二节 中国华东地区煤炭机械装备市场分析
一、华东地区概述
二、华东地区煤炭机械装备市场需求情况及规模分析
三、2026-2032年华东地区煤炭机械装备市场前景预测
第三节 华南地区市场分析
一、华南地区概述
二、华南地区煤炭机械装备市场需求情况及规模分析
三、2026-2032年华南地区煤炭机械装备市场前景预测
第四节 华北地区市场分析
一、华北地区概述
二、华北地区煤炭机械装备市场规模分析
三、2026-2032年内华北地区煤炭机械装备市场前景预测
第五节 华中地区市场分析
一、华中地区概述
二、华中地区煤炭机械装备市场规模分析
三、2026-2032年华中地区煤炭机械装备市场前景预测
第六节 东北地区市场分析
一、东北地区概述
二、东北地区煤炭机械装备市场规模分析
三、2026-2032年东北地区煤炭机械装备市场前景预测
第七节 西北地区市场分析
一、西北地区概述
二、西北地区煤炭机械装备市场规模分析
三、2026-2032年西北地区煤炭机械装备市场前景预测
第八节 西南地区市场分析
一、西南地区概述
二、西南地区煤炭机械装备市场规模分析
三、2026-2032年西南地区煤炭机械装备市场前景预测
第九章 2021-2025年中国煤炭机械装备行业竞争情况
第一节 中国煤炭机械装备行业竞争结构分析
一、现有企业间竞争
二、潜在进入者分析
三、替代品威胁分析
四、供应商议价能力
五、客户议价能力
第二节 中国煤炭机械装备行业SWOT分析
一、行业优势分析
二、行业劣势分析
三、行业机会分析
四、行业威胁分析
第十章 煤炭机械装备行业重点企业分析
第一节 企业
一、企业概况
二、企业主营业务概况及煤炭机械装备产品介绍
三、企业主要经济指标情况
四、企业竞争优势分析
第二节 企业
一、企业概况
二、企业主营业务概况及煤炭机械装备产品介绍
三、企业主要经济指标情况
四、企业竞争优势分析
第三节 企业
一、企业概况
二、企业主营业务概况及煤炭机械装备产品介绍
三、企业主要经济指标情况
四、企业竞争优势分析
第四节 企业
一、企业概况
二、企业主营业务概况及煤炭机械装备产品介绍
三、企业主要经济指标情况
四、企业竞争优势分析
第五节 企业
一、企业概况
二、企业主营业务概况及煤炭机械装备产品介绍
三、企业主要经济指标情况
四、企业竞争优势分析
第十一章 2026-2032年中国煤炭机械装备行业发展前景预测
第一节中国煤炭机械装备行业市场发展预测
一、中国煤炭机械装备行业市场规模预测
二、中国煤炭机械装备行业市场规模增速预测
三、中国煤炭机械装备行业产值规模预测
四、中国煤炭机械装备行业产值规模增速预测
五、中国煤炭机械装备行业供需情况预测
六、中国煤炭机械装备行业销售收入预测
七、中国煤炭机械装备行业投资增速预测
第二节中国煤炭机械装备行业盈利走势预测
一、中国煤炭机械装备行业毛利润增速预测
二、中国煤炭机械装备行业利润总额增速预测
第十二章 2026-2032年中国煤炭机械装备行业投资建议
第一节 中国煤炭机械装备行业重点投资方向分析
第二节 中国煤炭机械装备行业重点投资区域分析
第三节 中国煤炭机械装备行业投资注意事项
第四节 中国煤炭机械装备行业投资可行性分析
第十三章 2026-2032年煤炭机械装备行业投资机会与风险分析
第一节 投资环境的分析与对策
第二节 投资挑战及机遇分析
第三节 行业投资风险分析
一、政策风险
二、经营风险
三、技术风险
四、竞争风险
五、其他风险
海量资讯、精准解读,尽在新浪财经APP
联丰优配提示:文章来自网络,不代表本站观点。